匠心铸就都会新标杆!MG电子建投集团7项工程喜获“庐州杯”奖

MG电子

匠心铸就都会新标杆!MG电子建投集团7项工程喜获“庐州杯”奖
来源:MG电子建投集团?时间:2025-05-12?浏览量:161

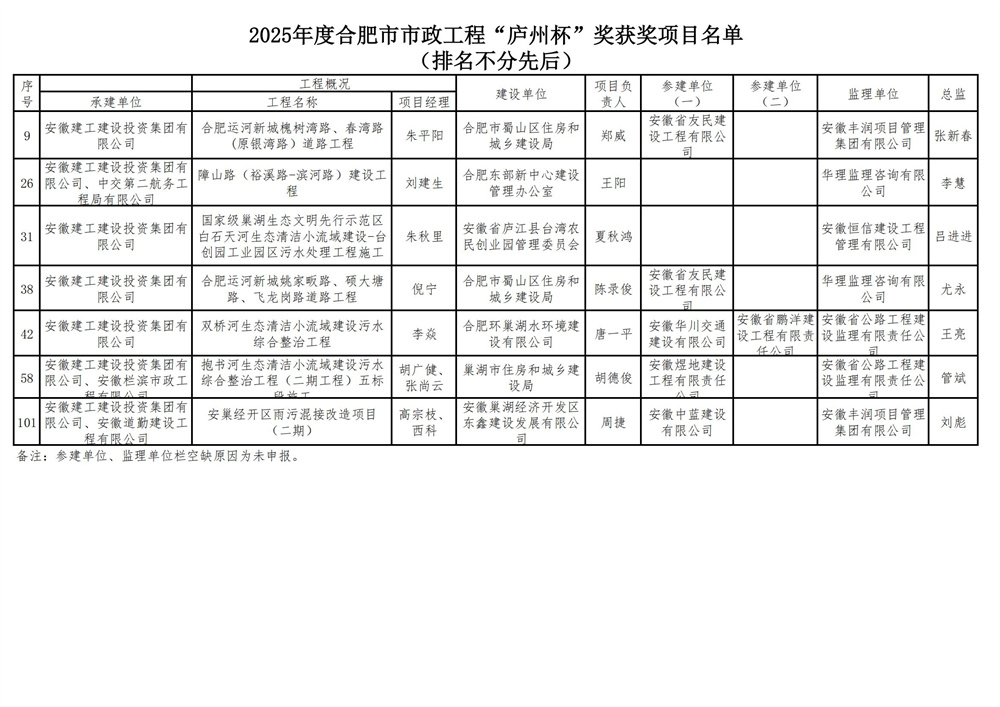
近日,合肥市市政工程协会正式揭晓2025年度“庐州杯”奖评选结果,MG电子建投集团申报的7项市政工程凭借过硬的工程质量、立异的施工技术和完善的治理体系,在众多参评项目中脱颖而出,全部荣膺该奖项!

MG电子(中国游)试玩官方网站

MG电子(中国游)试玩官方网站MG电子(中国游)试玩官方网站

“庐州杯”奖是合肥市市政工程领域的最高质量荣誉,评选标准严格,要求项目设计科学、施工规范、质量过硬、运行宁静,且须抵达全市领先水平。MG电子建投集团本次获奖工程划分为:合肥运河新城槐树湾路、春湾路(原银湾路)门路工程、障山路(裕溪路-滨河路)建设工程、国家级巢湖生态文明先行示范区白石天河生态清洁小流域建设-台创园工业园区污水处理工程、合肥运河新城姚家畈路、硕大塘路、飞龙岗路门路工程、双桥河生态清洁小流域建设污水综合整治工程、抱书河生态清洁小流域建设污水综合整治工程(二期工程)五标段、安巢经开区雨污混接革新项目(二期)。

此次获奖的7项工程笼罩门路建设、生态治理、污水处理等民生领域,不但体现了MG电子建投集团在市政工程领域的多元化卓越实力,更是对公司近年来深度加入所肥都会更新,与合肥大建设相伴共荣的高度认可。展望未来,MG电子建投集团将始终秉持国企使命继续,以更高标准、更优质量、更强立异,为合肥打造长三角世界级都会群副中心注入澎湃动力,连续孝敬彰显“建投品质”的标杆工程。

项目风范展示

MG电子(中国游)试玩官方网站
合肥运河新城槐树湾路、春湾路(原银湾路)门路工程

MG电子(中国游)试玩官方网站
障山路(裕溪路-滨河路)建设工程

MG电子(中国游)试玩官方网站
国家级巢湖生态文明先行示范区白石天河生态清洁小流域建设-台创园工业园区污水处理工程

MG电子(中国游)试玩官方网站
合肥运河新城姚家畈路、硕大塘路、飞龙岗路门路工程

MG电子(中国游)试玩官方网站
双桥河生态清洁小流域建设污水综合整治工程

MG电子(中国游)试玩官方网站
抱书河生态清洁小流域建设污水综合整治工程(二期工程)五标段

MG电子(中国游)试玩官方网站
安巢经开区雨污混接革新项目(二期)

网站地图